稀土股票(稀土股票前十名)
1、稀土板块龙头股票主要包括以下几类第一类综合型稀土龙头企业北方稀土是稀土板块公认的龙头,业务覆盖稀土原料稀土盐氧化物金属功能材料磁性材料抛光材料储氢材料等及应用产品镍氢动力电池永磁磁共振仪其产业链完整,技术储备深厚,市场份额长期领先第二类资源整合。
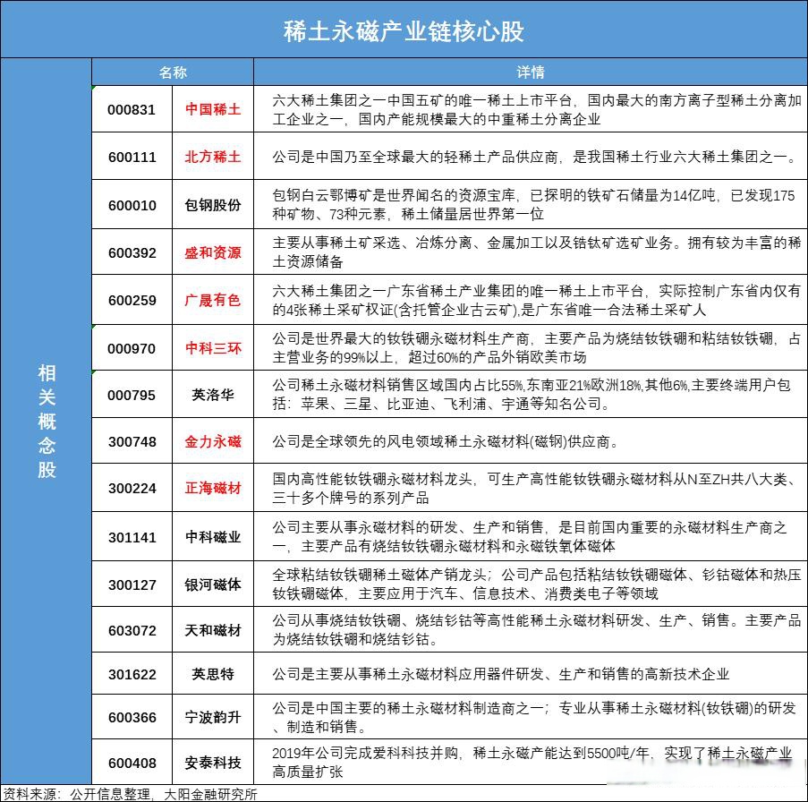
2、稀土类股票龙头股主要集中在稀土资源储备冶炼分离稀土功能材料及应用等领域,不同细分环节龙头企业有所差异一稀土资源储备龙头1 北方稀土国内稀土行业规模最大的企业之一,拥有内蒙古包头稀土矿等核心资源,是轻稀土镧铈等生产与销售的龙头,在稀土配额产能规模上具备显著优势;45%股份无偿划转至中国稀土集团,资源整合预期较强盛和资源具备稀土全产业链布局,包括矿山开采冶炼分离及回收利用,同时涉足锆钛业务2025年上半年受益于稀土价格上涨,营收及利润同比显著增长需要注意的是,以上内容基于公开市场信息整理,不构成投资建议,股票价格受市场波动影响,投资需谨慎;低价位稀土股票包括但不限于以下几只华宏科技SZ002645当前股价86元,市值44亿该公司通过其子公司专注于稀土废料回收利用,是稀土资源循环利用领域的重要参与者达刚控股股价632元,总市值20亿其子公司专注于危废固废的综合回收利用,其中也包括稀土资源的回收华阳新材目前股价510元,市值26亿。
3、一稀土股票的定义 稀土股票是指以稀土为生产经营的上市公司所发行的股票稀土作为一种不可再生的矿物资源,具有独特的物理和化学性质,在多个领域有着广泛的应用,因此与稀土相关的上市公司在股票市场上也备受关注二稀土股票的板块归属 由于稀土属于有色金属的一种,因此在股票市场中,稀土股票被划分;做稀土的股票主要有北方稀土中国稀土000831盛和资源等上游稀土资源及冶炼龙头股方面,北方稀土是全球最大轻稀土供应商,掌控白云鄂博矿资源,全产业链布局完善,冶炼分离产能国内第一中国稀土是南方离子型稀土整合平台,中重稀土分离加工龙头盛和资源国内外资源并举,有美国。
4、A股市场中稀土相关股票主要集中在稀土开采冶炼分离永磁材料及下游应用等领域,以下是常见的代表性企业一稀土开采与冶炼分离企业1 北方稀土国内稀土行业龙头,拥有包头稀土矿等资源,是轻稀土生产和销售的核心企业,业务覆盖稀土精矿氧化物盐类等全产业链上游环节2 五矿稀土由中国五矿集团。
5、3 广晟有色现价92元上下 广东稀土集团旗下上市公司,拥有离子型稀土矿资源近期在稀土新材料领域有扩产计划需要提醒的是 稀土价格受政策影响大,近期国家在整顿行业秩序 很多低价股盘子较大,股价弹性可能不如小盘股 建议关注公司具体资源储量和下游应用布局 投资这类股票最好;稀土股票的龙头股主要有以下几家五矿稀土000831作为国内最大的南方离子型稀土分离加工企业之一,五矿稀土是五矿集团唯一的稀土资产整合平台尽管目前无稀土矿山采矿权,所需原材料均需向外采购,但其主导产品包括高纯的单一稀土氧化物及稀土共沉物产品,在稀土分离加工领域具有重要地位2017年,其。

6、以下是2025年市场关注的稀土龙头股票一览表北方稀土全球最大的稀土原料供应商,业务包括稀土原料产品功能材料及应用产品2025年前三季度净利润预计151 157亿元,同比大增第四季度稀土精矿价格环比上涨,2025年股价累计涨幅超56%中国稀土000831国内南方离子型稀土加工龙头。










评论