收费2万元/人!胖东来推企业开放日:分享经营理念和管理方法
备受全国商业界关注的胖东来,即将向外界敞开大门。记者获悉,胖东来商贸集团将自2025年11月1日起,正式推出“企业开放日”,面向企业分享其备受推崇的经营理念与管...
备受全国商业界关注的胖东来,即将向外界敞开大门。记者获悉,胖东来商贸集团将自2025年11月1日起,正式推出“企业开放日”,面向企业分享其备受推崇的经营理念与管...
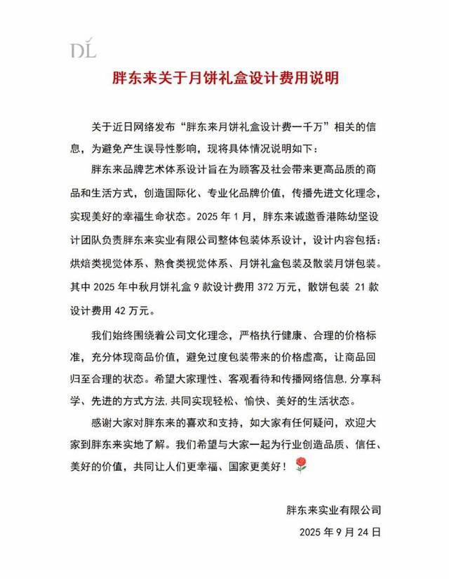
9月24日晚间,针对“胖东来月饼礼盒设计费一千万”相关信息,胖东来发布具体情况说明: 2025年1月,胖东来诚邀香港陈幼坚设计团队负责胖东来实业有限公司整体包装...
9月18日,胖东来发布关于“芋泥麻薯、红豆蛋黄酥饼组合”物流信息不同步调查报告。 胖东来经过调查后发现,顾客于9月9日下单,9月10日快递员正常接单并在快递PD...
8月16日至17日,新疆乌鲁木齐高新区(新市区)北京路汇嘉时代门前的停车入口处排起长龙,队伍一眼望不到尽头。这热闹场面源于新疆首家由胖东来指导调改的超市——汇嘉...