信托基金(信托基金怎么办理)
许家印的信托基金,是为了给子女留的后路23亿信托基金啊,年化利率按5%算,一年就利息115亿他的孩子每天一睁眼,就收入;他给小儿子许腾鹤设了个23亿信托基金钱没...
许家印的信托基金,是为了给子女留的后路23亿信托基金啊,年化利率按5%算,一年就利息115亿他的孩子每天一睁眼,就收入;他给小儿子许腾鹤设了个23亿信托基金钱没...
1、华宝新兴消费混合A自2021年3月成立以来,业绩表现持续承压,中短期收益均大幅跑输业绩比较基准截至2026年1月29日,该基金。 2、篇在“十五五”发展全面...
2026年以来,市场整体延续走强趋势,但也有一些基金产品业绩表现欠佳,大幅跑输业绩基准,本篇案例为前海开源基金旗下的前海开。...
1、是由桥水基金的几位联席首席投资官CoCIO共同提出的他们在对客户或内部简报中指出财政与通胀风险,并提出相应的市场判;瑞·达利欧是一位传奇投资人亿万富翁,也是...
1、手机银行BANKOFJIANGSU手机银行基金频道功能宝典三我的自选 刘阿姨苏苏你好,我还有个问题啊,这么多基金产品,我浏览。 2、可以列入自选基金中我定投...
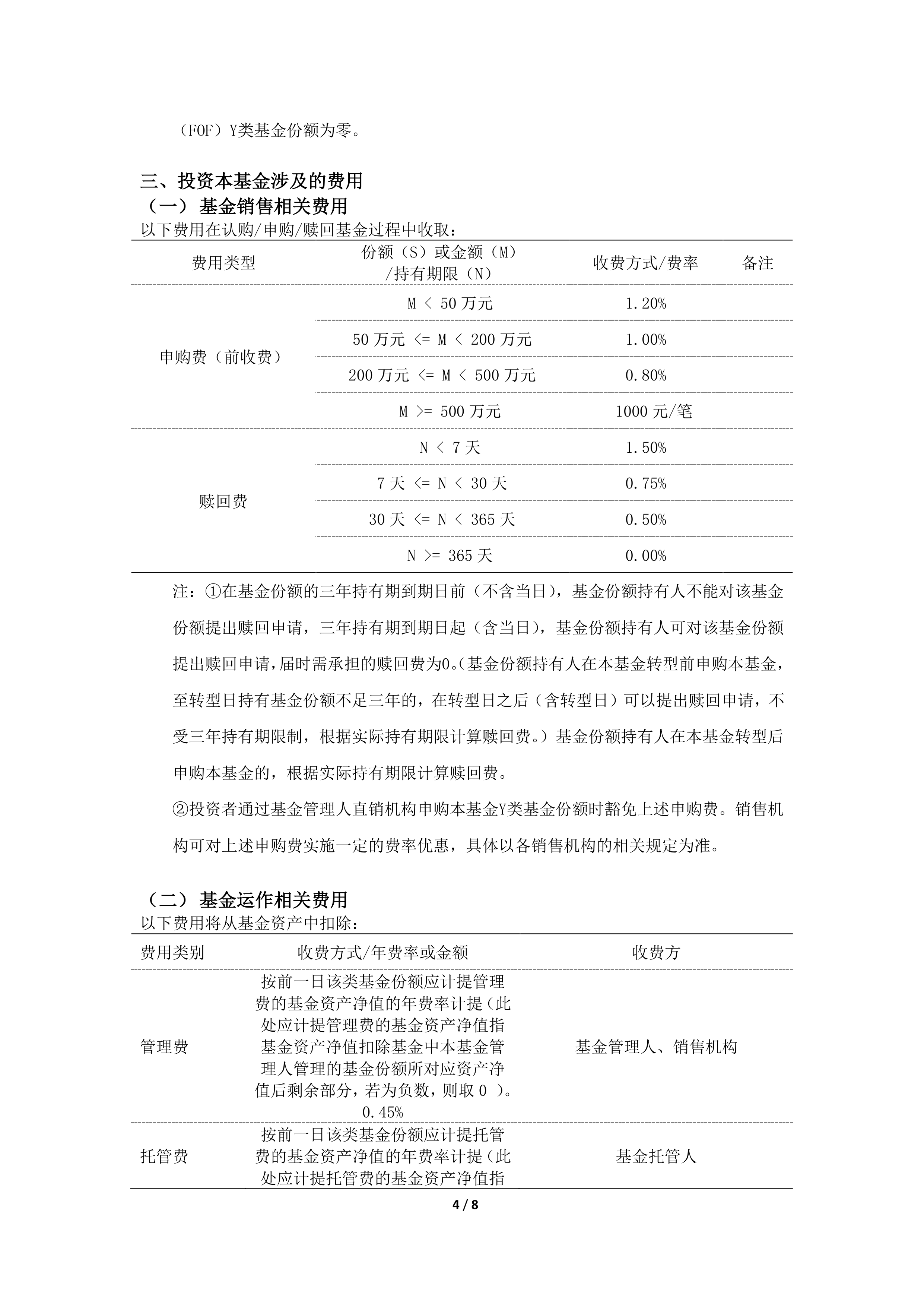
易方达基金管理公司法务部实习生工作地可选择北京金融街或者广州珠江新城,公司提供一日三餐及实习补贴实习职责;易方达基金管理有限公司分享会现场企业情况介绍易方达基金...
成立于2004年的上海总部,坐落在繁华的上海,是东方财富网的核心运营中心这里汇聚了一支经验丰富且专业的团队,包括管理编辑和技术研发人员,他们共同致力于网站的顺畅...
强烈申明书生不是推荐这只基金,只是没事分析一下话说2015年5月7日,股灾前一个月的时候,一只叫兴业聚利001272的基。 今天,鹏华家的新基金鹏华稳健回报混合...
1、因构成重大资产重组,海正药业股票从7月7日下午起停牌7月21日,正在筹划重大资产重组的海正药业股票复牌,自开盘后股价便一。 2、7月20日晚间,海正药业SH...
南大光电最新消息,每天了解一只股票!截至2026年1月15日 一最新行情与核心业绩 南大光电A股收盘报6275元。 南大光电等公司的股价将不可避免出现大幅回调,...